ACADEMIC COURSES
English
Dept. Head: Allan Deck
Assistant Dept. Head: Zack Taffesse
English
The purpose of the high school English program is to assist you in acquiring the skills, attitudes, and knowledge needed to meet the everyday requirements of life. You'll communicate confidently and competently, and deepen your understanding and appreciation of literature. English Language Arts courses are required in Grades 10, 11 and 12 and every student must complete English 30-1 or 30-2 to graduate.
Everyone needs to know how to read and write, but English is so much more! There are two aims of the high school English Language Arts (ELA) program: to provide you with an understanding and appreciation of a broad range of texts, and to enable you to use language effectively for a multitude of purposes. ELA focuses on six areas of language arts: listening, speaking, reading, writing, viewing and representing.

There are two main course sequences in English:
In each course sequence, you can expect to have thought-provoking discussions about a range of genres (including novels, films, short stories, poetry, plays, non-fi ction and much more). Both sequences allow you to engage with the English language in meaningful ways and will open many doors down the road. It is important to talk to your counselors to make sure that your chosen course sequence is opening the doors you need it to.
English 10-1, 20-1 and 30-1 revolve around how you engage with texts and how you express yourself after you have. Students who take this course sequence will spend much of their time studying, creating and analyzing a variety of complex literary texts.
English 10-2, 20-2 and 30-2 allow you to improve your grammar and sentence-building skills through a variety of assignments in functional, creative and analytical writing. Similar to the -1 course sequence, students will engage with a wide range of texts but there will be less emphasis on literary analysis. Both course sequences meet diploma requirements and require that you write a diploma exam upon completion of the 30 level course. Not all post secondary institutions accept English 30-2 for entry, so make sure you’re familiar with entrance requirements for the institutions and programs you’re considering.
Creative Writing and Publishing 15-25-35 If you dream of winning the Giller Prize one day, Creative Writing and Publishing could be for you. You’ll explore a variety of creative writing genres and manage a portfolio of your work as you follow your writing interests and passions.
Film Studies 15-25-35 Film Studies explores film genre, technique, theory, history and world cinema. You’ll even build a portfolio of your own films as you become the new Steven Spielberg or Wes Anderson!
Philosophy 20-30 Philosophy 20/Philosophy 30 addresses some of the main areas of philosophy: metaphysics, logic, epistemology, ethics, social and political philosophy, and aesthetics. The course helps students navigate the human experience by giving them the opportunity to build a foundation for philosophical inquiry. Some post-secondary institutions, accept Philosophy 30 as a “Group D” level course.
Social Studies
Dept. Head: Allan Deck
Assistant Dept. Head: Zack Taffesse
Social Studies
The high school Social Studies program is designed to engage you in active and responsible citizenship while you learn about the world around you. Upon completion of the program, you'll be expected to understand consequences and interactions in an increasingly globalized world within a Canadian context. The goal of the Social Studies program is to promote a sense of belonging and acceptance as you engage in active and responsible citizenship. The program has a strong focus on Canadian and Alberta history, and you will become involved in your own learning by asking questions, sharing ideas and understandings and working with others.
Social Studies is learning about the world around you, and what could be more relevant than that? Social Studies is an essential course in Grade 10, 11 and 12, and every student must complete Social 30-1 or 30-2.

There are two main course sequences in Social Studies:
Social Studies 10-1, 20-1 and 30-1 allow you to examine the relationships among globalization, citizenship and identity to enhance skills for citizenship in a globalizing world.
Social Studies 10-2, 20-2 and 30-2 is a course sequence that explores historical aspects and the relationships among globalization, citizenship and identity. Both courses meet graduation requirements and require that you write a diploma examination upon completion of the 30 level course. However, the expectations for Social Studies 10-1, 20-1 and 30-1 are more challenging – particularly in areas of concept development, critical thinking and skill development.
Aboriginal Studies 30 Aboriginal Studies serves to increase an awareness, appreciation and understanding of the rich and long lasting history, culture and contributions of Aboriginal peoples as part of our society. This course will examine the maintenance and promotion of cultures with values based on respect for the laws of nature and a balance between individuals, family and the larger community.
General Psychology 20 General Psychology deals with the study of human behaviour and how this applies and relates to adolescence. Some of the topics of study include the process of learning, thinking and memory, psychological disorders and different approaches to treatment.
Personal Psychology 20 Personal Psychology explores how the mind and brain work to help explain why people do what they do. Some of the topics of study include personality types and disorders, types of intelligence and intelligence testing, the impact of your genetics compared to your environment, and biological influences on behaviour.
Experimental Psychology 30 Experimental Psychology provides a review of the scientific process and puts it into action when students get to utilize their knowledge of data display and interpretation, research ethics and methods and experimental design to complete their own practice experiment in the field of psychology. Students who register should enjoy and/or have an aptitude for science.
Mathematics
Dept. Heads: Deb Gugenheimer
Mathematics
The high school Mathematics program is designed to prepare you to solve problems, communicate and reason mathematically, make connections between mathematics and its applications, appreciate and value mathematics, and make informed decisions as a contributor to society. When it comes to math, it’s important to choose courses appropriate to your abilities, interests and future goals. Your previous math marks will also help to indicate which courses are most appropriate for you.

There are three main course sequences in Mathematics:
Mathematics 10C (Combined) This course is the starting point for both -1 and -2 course sequences, and will prepare you for entry into post secondary programs that may require math. You must have 50% in Grade 9 Math to enter this course.
Mathematics 20-1 and 30-1 prepare you for entry into post secondary programs that require the study of calculus. Topics include algebra, measurement, relations and functions, trigonometry, permutations, combinations and binomial theorem.
Mathematics 20-2 and 30-2 prepare you for post secondary studies in programs that do not require the study of calculus. Topics include geometry, measurement, number and logic, logical reasoning, relations and functions, statistics, and probability.
Mathematics 10-3, 20-3 and 30-3 prepare you for entry into the majority of trades and for direct entry into the work force. Topics include algebra, geometry, measurement, number, statistics and probability.
Mathematics 31 is an advanced mathematics course that prepares you for post secondary programs that recommend or require calculus as an entrance requirement. If you’re considering Math 31, you’ll need to take Mathematics 30-1. Math 31 is also offered in AP.
Click HERE to find the best math program for you!
Science
Dept. Head: Ian Doktor
Science
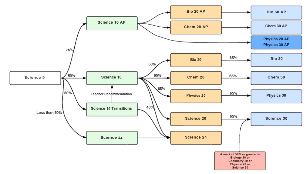
The high school Science program is designed to assist you in gaining the scientific understanding necessary to be an effective member of society. Learning opportunities are made meaningful so that students can relate science to their lives both inside and outside of the classroom. The Science program consists of many courses, and students have several choices based on their interests, abilities, and future plans. Science courses provide you with facts, principles and concepts to give you a better understanding of the world around you. After Science 10, you can choose to take Science, Biology, Chemistry or Physics depending on your interests, abilities and future goals. You’ll need to complete at least one of these courses at the 20 level in order to obtain a high school diploma.

Science 10 is the prerequisite for all the academic sciences. This course provides you with a unifi ed view of the biological, chemical, physical and earth sciences and an awareness of the connections among them. The four topics covered are energy and matter in chemical change, energy flow in technological systems, cycling of matter in living systems and energy flow in global systems.
Biology 20 and 30 explore the interactions of living systems with one another and with their environment, and emphasize the context of science by considering the interrelationships among science, technology and society. In Biology 20, the underlying theme is energy and matter exchange. In Biology 30, the emphasis is on adaptation and change.
Chemistry 20 and 30 are the study of matter and its changes, and emphasize the context of science by considering the interrelationships among science, technology and society. You are given an opportunity to explore and understand the natural world and to become aware of the profound influence of chemistry on your life.
Physics 20 and 30 are the study of matter and energy and their interactions. This program considers the interrelationship between science, technology and society. Physics 20 and 30 will help you understand the physics principles behind natural events you might experience and the technology you use in your daily life.
Science 20 and 30 are ideal if you are interested in science and plan to use the program for post secondary entrance. Science 20 and 30 integrate concepts related to physical, biological and Earth sciences.
Science 14 and 24 are general programs that allow you to meet the credit requirements for an Alberta high school diploma. Students with 50-59% in Grade 9 Science can take Science 10 Transitions, which includes Science 14 in the fi rst semester and Science 10 in the second semester. An Alberta High School diploma requires a minimum of 10 credits (two 5-credit courses) in approved science coursework. Science courses provide you with facts, principles and concepts to give you a better understanding of the world around you.After Science 10, you can choose to take Science, Biology, Chemistry or Physics depending on your interests, abilities and future goals. You’ll need to complete at least one of these courses at the 20 level in order to obtain a high school diploma.
Astronomy 15-25 Students are inundated with space and astronomy in modern media yet many are unaware that the sky is changing constantly above them. In this course, students will learn about the techniques used by astronomers. They will practice those skills of observing and documenting with the various objects visible in the day and night skies. Students will be introduced to the sky and it is hoped that they will someday become amateur astronomers.
Physical Education
Dept. Head: Andrea Facendi
Physical Education
Every student must complete Physical Education 10 in order to graduate. All students should lead a healthy and active lifestyle, and a great way to start is through a physical education class. Daily active living is the theme of the entire Physical Education program, and is explored through four main outcomes: movement activities, health benefits, interacting positively with others and personal responsibility. Included within the Physical Education 10 course, students also receive 3 extra credits for completing the CALM requirements.
Physical Education 10
We want all students to lead a healthy lifestyle, and Physical Education is a great way to start. You’ll develop the knowledge, skills and attitudes necessary for lifelong health and fitness. With a state of the art Fitness Centre and full-time Athletic Therapist on campus
Physical Education 20 and 30
Physical Education 20 and 30 are optional courses, and involve increased exposure to life skill activities, leadership experience and offi ciating knowledge.
Health Services - Sports Medicine 10-20-30
In Health Services Sports Medicine you will acquire knowledge and skills in the immediate care, prevention and rehabilitation of athletic injuries.
Health and Wellness 10
This class is different from traditional Physical Education 10 as it will focus more on individual wellness and healthy living and less on traditional sports. Students will have the opportunity to gain the necessary knowledge, skills, and attitudes in order to be healthy throughout their lives. Students will be participating in various fitness activities such as daily outdoor walks, circuit, strength, and cardiovascular training, along with yoga/stretching/mobility, and a variety of other activities including classroom discussions on health and wellness topics (nutrition, hydration, sleep, goals, etc). Students will also have the opportunity to provide input into activities that interest them. Physical Education 10 and CALM credit will be given for this course (both required for graduation).
Recreational Leadership Sports Performance 10-20-30
Recreational Leadership allows you to further your physical and tactical abilities in all areas of sport through multifunctional training. This course combines classroom theory and practical application in the areas of personal health, wellness and performance. Recommended for competitive athletes.
Soccer Institute
This program is designed for students who aspire to become superior soccer players. Students build their skills, confidence, and knowledge of working as part of a team in both on-field and off-field training.
Yoga 15-25-35
This course is designed to introduce basic postures, breathing techniques and relaxation methods of yoga. Yoga is practiced and explored as an art, science and philosophy, not as a religion. In Yoga, students will experience the health benefits of Yoga and develop their well-being and personal management skills - which will help them to balance school, work and other life priorities.